Why integrating Flink with ClickHouse is difficult – key challenges explained
Written by
Armend Avdijaj
Mar 17, 2025
Real-time data processing has become common practice for organizations working with time-sensitive insights or products. Apache Flink has been the industry-standard stream processing framework used for this purpose for some time now. ClickHouse, a high-performance analytical database, is frequently chosen alongside Flink for building end-to-end real-time data platforms. However, connecting these two services systems has presented a significant challenge to the community.
The fundamental issue lies in the absence of a native connector between Flink and ClickHouse. Unlike databases such as MySQL, PostgreSQL, or Elasticsearch, which all have official Flink connectors, ClickHouse lacks dedicated integration support. This has forced data engineers to develop custom solutions that often compromise on performance, reliability, or processing guarantees.
In this article, we'll examine the architectural differences between each platform that make a connector development challenging, illustrate some of the custom solutions that have been developed, and analyze their respective limitations.
We'll be using the open-source version of ClickHouse, which can be installed by following the official documentation.
Understanding Flink and ClickHouse
To address the integration challenges, we first need to understand the core architectures of both systems and why organizations want to combine them despite the difficulties.
Both technologies have distinct designs that excel at different aspects of data processing. Let us examine their key components and how their fundamental differences create integration challenges.
Apache Flink Architecture
Apache Flink was designed for processing unbounded data streams with consistent state management. Its distributed architecture consists of JobManagers for coordination and TaskManagers for data processing. The JobManager orchestrates execution, while TaskManagers run the actual processing logic across multiple nodes.
Flink's checkpoint mechanism enables true exactly-once processing semantics, critical for applications requiring data accuracy. The framework handles both stream and batch processing through a unified model, treating batch datasets as bounded streams.

Figure 1: Apache Flink architecture diagram showing JobManager, TaskManagers, and checkpoint mechanism
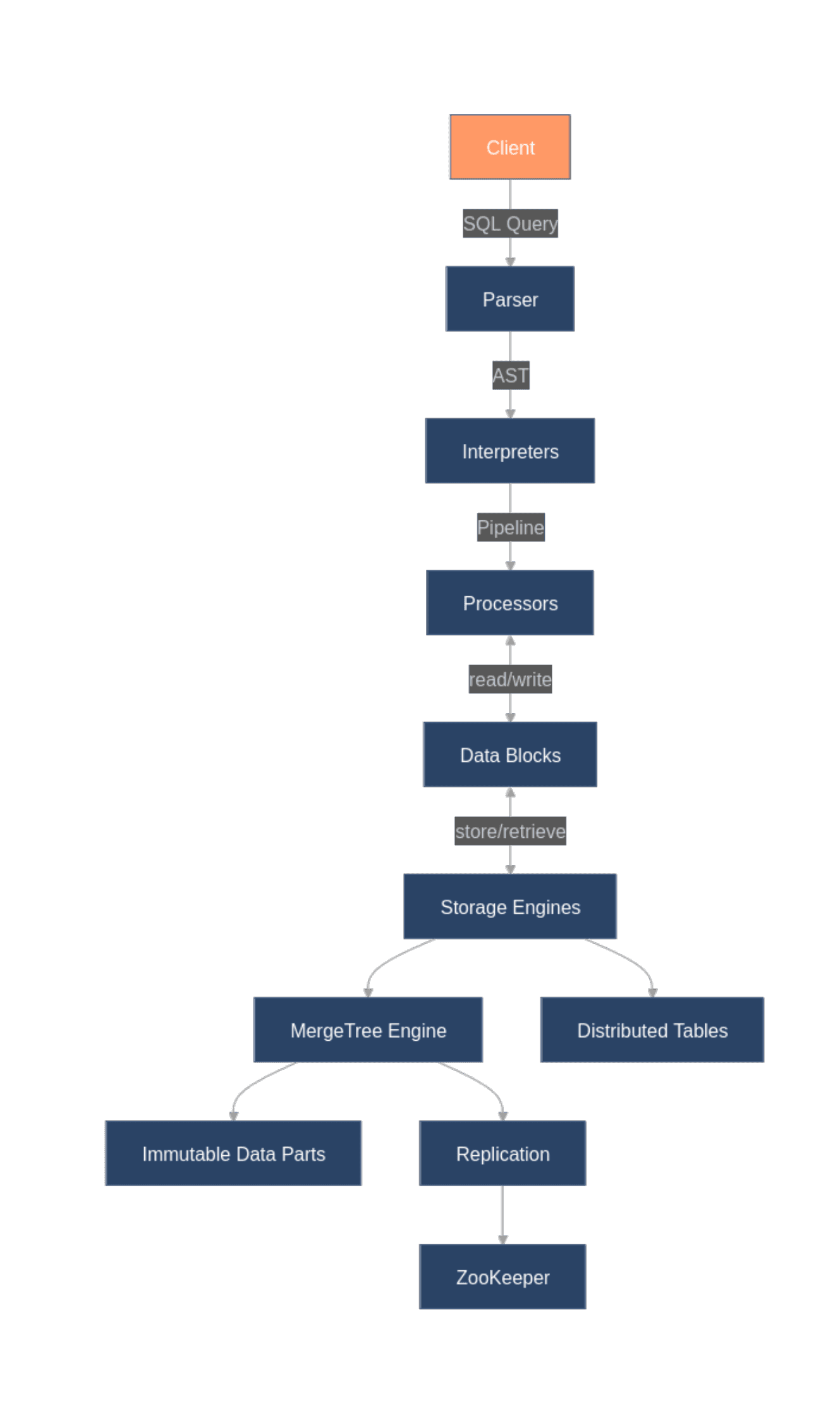
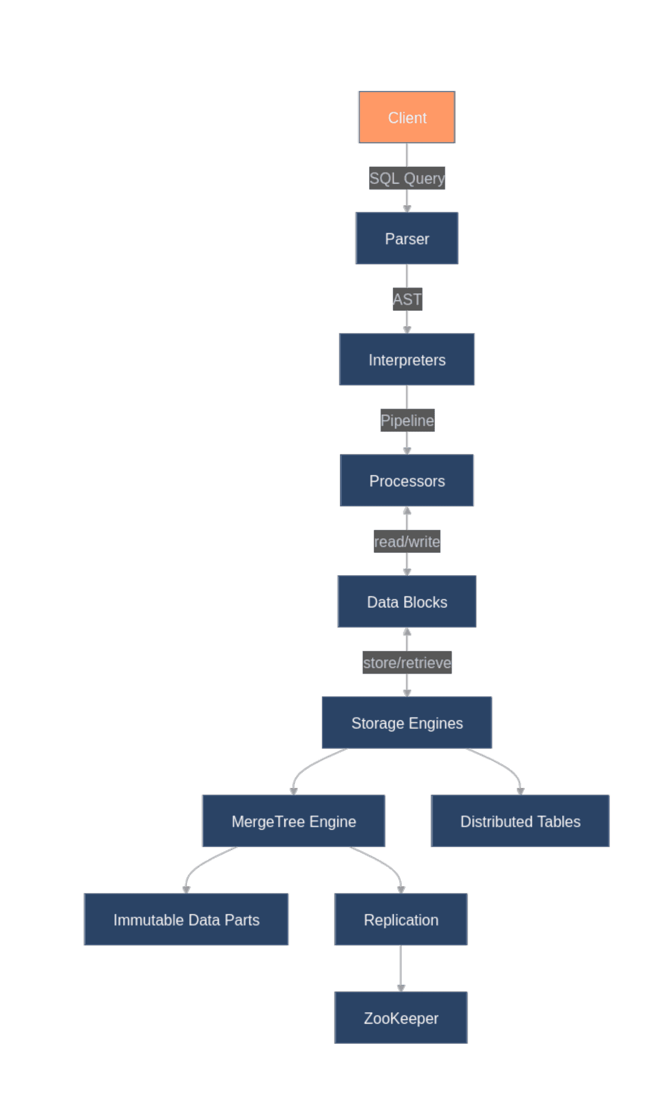
ClickHouse Architecture
ClickHouse organizes data by columns rather than rows to accelerate analytical queries. Its MergeTree engine family provides efficient storage and querying capabilities, while the Distributed engine enables horizontal scaling across multiple servers.
The database achieves exceptional query performance through vectorized execution, code generation, and effective compression. These techniques allow ClickHouse to scan billions of rows in seconds, performance that traditional databases can't match for analytical workloads:

Figure 2: ClickHouse architecture diagram showing distributed table engines and columnar storage
However, ClickHouse makes deliberate trade-offs for performance. Most notably, it lacks support for full ACID transactions, instead focusing on append-only operations with eventual consistency across its distributed architecture. This design choice creates significant challenges when integrating with systems like Flink that rely on transactional guarantees.
Architectural Disparities
Now that we have established how both frameworks are designed, it should be no surprise that there are significant architectural disparities between them:

Figure 3: Diagram illustrating the architectural mismatch between systems
This diagram highlights the key architectural mismatches between Flink's processing model and ClickHouse's storage approach that complicate integration efforts:
Processing Paradigm: Flink processes continuous streams with stateful operators, while ClickHouse is designed for analytical queries over large datasets.
Execution Model: Flink maintains a persistent dataflow graph with continuous execution, whereas ClickHouse executes discrete queries with their own execution plans.
Distribution Architecture: Flink uses centralized coordination through JobManagers, while ClickHouse employs a more loosely coupled architecture with independent nodes.
Transaction Support: Flink's exactly-once guarantees rely on a two-phase commit protocol, but ClickHouse lacks full ACID transaction capabilities required for this approach. Exactly-once processing guarantees that each record is processed exactly one time, even in the presence of failures. This is a critical requirement for many applications handling financial transactions, user activity tracking, or business metrics. Flink achieves this through its checkpoint mechanism and two-phase commit protocol when writing to supported external systems.
These fundamental architectural differences explain why creating a native connector between these systems has been challenging and why no official connector exists in the Flink ecosystem.
As we'll explore in the next section, data engineering teams have developed several workarounds to address these challenges, each with its own limitations and trade-offs.
Current Workarounds and Their Limitations
There are some approaches organizations use to connect Flink with ClickHouse, each addressing the architectural disparities in different ways. On this article we will focus on the three most popular methods.
To illustrate these, let us set up a practical example with ClickHouse. We'll create a simple event tracking table that might be used in a real-time analytics pipeline.
First, we establish a connection to ClickHouse and create our sample table using the clickhouse-connect library:
Next we insert some random data points:
Which should output the following:
JDBC Connector Approach
This approach Involves configuring external JDBC driver dependencies and using Flink's JDBC connector. Organizations must obtain and configure both the Flink JDBC connector and ClickHouse JDBC driver to make this work.
In this example, we want to set up a Flink pipeline that processes streaming data and writes the results to our ClickHouse user_events table.
In concept, a Flink-to-ClickHouse JDBC integration would follow the following pattern:
This code defines a table sink using Flink's SQL API, configuring a JDBC connector pointed at ClickHouse.
Even if the dependencies were properly configured, this approach would still face significant limitations:
Limited transaction support: The JDBC connector doesn't integrate with Flink's checkpointing mechanism, making exactly-once semantics impossible to guarantee.
Throughput bottlenecks: Connection pooling and statement execution overhead can severely limit performance at scale.
Failure handling challenges: Network issues or connection failures can result in lost or duplicated data.
HTTP Interface Integration
This approach bypasses JDBC overhead by communicating directly with ClickHouse's native HTTP API.
In this example, we want to implement a custom Flink sink function that batches records and sends them to ClickHouse using HTTP requests.
In concept, the approach would follow the following pattern:
The code demonstrates a custom MapFunction that collects records into a batch and periodically sends them to ClickHouse using the HTTP interface. This conceptual approach gives us direct control over batch sizes, error handling, and retry logic, however the implementation as shown would not execute successfully in a Flink pipeline because it doesn't properly integrate as a sink operator in Flink's execution graph.
This method attempts to provide better performance than the JDBC alternative but still carries several challenges:
Improper Flink integration: The implementation must be modified to properly register as a sink operator rather than a simple
mapfunction.Manual batch management: Developers must handle batching, retries, and failure scenarios.
No integration with checkpoints: HTTP requests aren't coordinated with Flink's checkpointing, compromising exactly-once semantics.
Error recovery complexity: Partial batch failures require complex logic to avoid data loss or duplication.
Two-Phase Commit with Temporary Tables
For applications requiring stronger consistency guarantees, we can implement a two-phase commit pattern using temporary tables in ClickHouse. This approach attempts to bridge the gap between Flink's transactional expectations and ClickHouse's limited transaction support.
In the following example, we demonstrate a simplified version of the approach, though it lacks integration with Flink's checkpointing mechanism due to API limitations in the current environment:
While this pattern can approximate exactly-once semantics, it comes with significant trade-offs:
Increased storage requirements: Temporary tables consume additional storage.
Higher latency: Multi-stage processing increases end-to-end latency.
Complex implementation: Error handling and cleanup logic add substantial complexity.
Resource overhead: Additional queries and table operations impact overall system performance.
Kafka as an Intermediary Layer
A fourth approach avoids direct integration between Flink and ClickHouse by introducing Apache Kafka as an intermediary message broker. Flink processes data and writes results to Kafka topics, while ClickHouse consumes those topics separately.
Let us introduce an example where we have a conceptual Flink job that writes to Kafka, and then illustrates how ClickHouse can consume from that Kafka topic using the same user_events table structure we've been working with:
And then on ClickHouse Side, we can create a Kafka Engine Table to consume the topic:
This approach decouples the writing (Flink) and reading (ClickHouse) components, allowing each system to operate independently. Kafka serves as a buffer that can handle backpressure and provide exactly-once delivery semantics when configured properly. The ClickHouse Kafka engine continuously polls the Kafka topic, and the materialized view transfers the data to our target user_events table.
While this is a valid approach, there is one significant challenge, and that is the introduction of a third component to the architecture:
Increased architectural complexity: Instead of managing two systems, teams must now operate and maintain three interconnected distributed systems.
Coordination overhead: When issues appear, debugging becomes much more complex as data flows through multiple independent services.
Consistency model mismatch: Ensuring proper exactly-once semantics requires precise configurations around Kafka consumer offsets, Flink checkpoints, and ClickHouse's materialized views, with failure in any component potentially causing duplication or data loss.
Cost implications: Running a production-grade Kafka cluster significantly increases infrastructure costs beyond a direct integration.
Practical Impact on Data Pipelines
We have introduced four potential approaches for connecting Flink with ClickHouse. Each method is feasible in practice, but also has its own drawbacks. This has forced engineering teams to carefully evaluate their pipeline requirements since one solution might not work for another use case.
Approach | Implementation Complexity | Performance | Consistency Guarantees | Error Recovery | Operational Overhead | Maintenance Effort |
|---|---|---|---|---|---|---|
JDBC Connector | Medium Requires external dependencies but uses standard APIs | Moderate Limited by connection pooling and JDBC overhead | At-least-once No integration with checkpointing | Limited Basic retry capabilities | Medium Requires dependencymanagement | Medium Requires updating JDBC drivers and monitoring connection pool metrics |
HTTP Interface | High Requires custom implementation | High Direct use of ClickHouse's native API | At-least-once No checkpoint integration | Manual Requires custom error handling | High Custom code maintenance | High Custom code must be maintained and updated with ClickHouse API changes |
Two-Phase Commit | Very High Requires deep knowledge of both systems | Low Multiple stages add latency | Approximate exactly-once Through careful temporary table management | Complex Requires sophisticated failure handling | Very High Temporary table management, monitoring | Very High Requires constant monitoring of temporary tables and cleanup procedures |
Kafka Intermediary | Medium Uses standard integration patterns | Moderate Additional network hop but good throughput | Exactly-once With proper configuration | Robust Built-in recovery mechanisms | Medium Requires Kafka cluster management | Medium-High Requires maintaining multiple systems and monitoring the Kafka cluster |
Table 1: Comparison of three common approaches with their strengths and limitations
Moreover, a "perfect solution" might not even be possible for a given use case, leaving organizations in an uncomfortable position where performance, consistency, simplicity, and/or robustness need to be sacrificed.
Final Thoughts
The absence of a native connector between Apache Flink and ClickHouse creates significant challenges for real‑time analytics pipelines. Architectural differences around transactions, consistency, and write patterns make integrations non‑trivial without custom solutions.
When teams do manage to connect Flink and ClickHouse, the combination is powerful: Flink’s stream processing + ClickHouse’s analytical performance. Getting there, however, requires careful design and a clear understanding of trade‑offs across consistency, performance, complexity, and operations.
For a deeper dive into limitations and hands‑on details, see:
If you’re struggling with these integration challenges and want something more streamlined, consider our open‑source approach: GlassFlow for ClickHouse.




